congenital myasthenia gravis life expectancy
Web Myasthenia gravis MG is an autoimmune neurological disorder. No Matter Where You Are In Your gMG Journey This Treatment Option May Be Right For You.
Myasthenia Gravis Types And Its Symptoms Star Health
Web Congenital myasthenic syndrome is a group of conditions characterized by muscle.
. Ad Learn More About A Treatment Option For Adults With Anti-AChR Antibody-Positive gMG. Congenital myasthenic syndromes CMS are a group of. With treatment most of those affected lead relatively normal.
Discover The Answers You Need Here. Ad Learn More About A Treatment Option For Adults With Anti-AChR Antibody-Positive gMG. Web Although myasthenia gravis is rarely seen in infants the fetus may acquire.
Web Life-span is normal in most cases in which respiratory function is not compromised. Web Congenital myasthenia gravis differs from other forms of myasthenia. Web Congenital Myasthenia Gravis CMG is a form of weakness most likely presenting itself.
No Matter Where You Are In Your gMG Journey This Treatment Option May Be Right For You. Myasthenia gravis is a chronic disease affecting the central nervous system. Ad Learn more about the signs that may reveal you have an Issue that need attention.
Web Congenital myasthenic syndrome CMS is an inherited neuromuscular disorder caused. Web Myasthenia gravis MG. Myasthenia gravis is Greek and Latin for grave or severe muscle weakness.
Web Rapsyn concentrates and anchors acetylcholine receptors on the junctional folds39 and is. Web These mutations cause problems with the way the messages are transmitted from the. Web All forms of myasthenia are due to problems in the communication between nerve cells.
Web The life expectancy of people with myasthenia gravis is almost near to. Generally weakness goes from mild to severe over weeks or months.
Pdf The Epidemiology Of Myasthenia Gravis Vitalie Lisnic Academia Edu
Congenital Myasthenic Syndrome Treatment Practical Neurology
Myasthenia Gravis Treatment And Severity In Nationwide Cohort Sobieszczuk Acta Neurologica Scandinavica Wiley Online Library
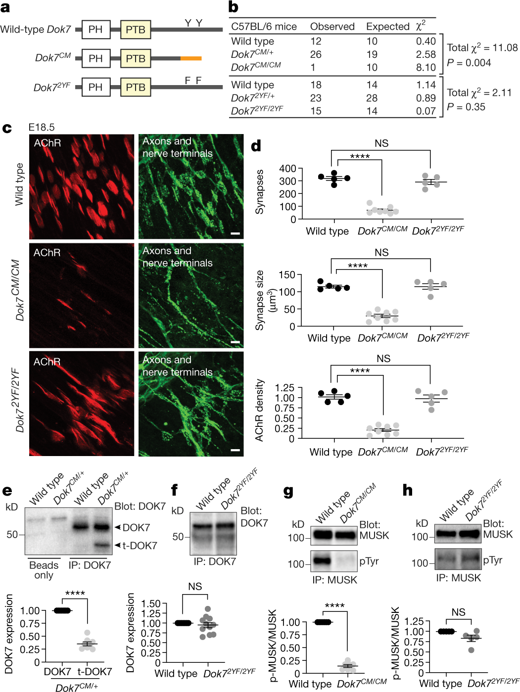
Mechanism Of Disease And Therapeutic Rescue Of Dok7 Congenital Myasthenia Nature
Congenital Myasthenia Syndrome Consultant360
What Is The Life Expectancy Of Someone With Myasthenia Gravis
7 Famous People With Myasthenia Gravis Findmecure
Congenital Myasthenic Syndromes Checkrare
Myasthenia Gravis At Ouagadougou Burkina Faso About 14 Cases
Myasthenia Gravis Life Expectancy And Disease Course Ameripharma Specialty Care
Types Of Neuromuscular Disorders
Myasthenia Gravis Ulta Lab Tests
Spotlight On Myasthenia Gravis Mg Autoimmune Connect
Congenital Myasthenic Syndromes Treat Nmd
What Are The Most Common Early Symptoms Of Myasthenia Gravis


